Toggle navigation
登入
園所介紹
創校理念
教學特色
環境設備
環繞影像
校園生活
作息表
餐點表
餐點檔案
行事曆表格
行事曆檔案
校園訊息
最新消息
倒數計時
校園花絮
校園相簿
班級相簿
活動影片
招生訊息
線上報名
聯絡我們
校園資料
與我聯絡
好站連結
童苑舊站連結
託藥制度
託藥制度
最新消息
回列表
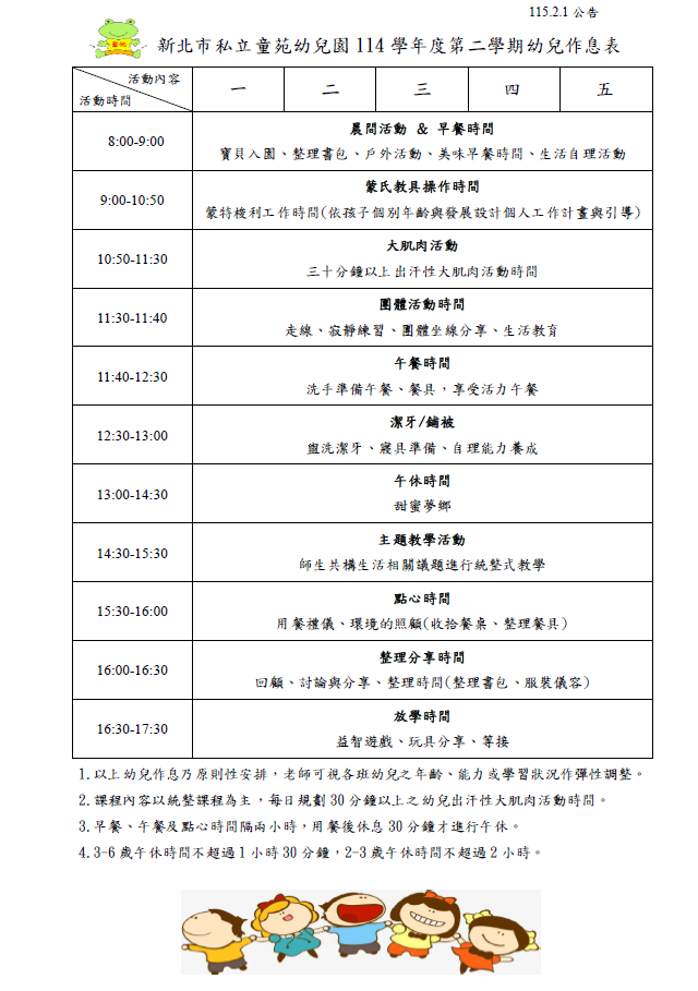
114學年度第二學期幼兒作息表
2026/01/30
附件下載
回列表
×